网站首页
党建工作
协会动态
通知公告
政策法规
环保资讯
环境标准
能力评价
关于协会
文件下载
会员名录
协会动态
产品供应
采购信息
核心技术
工程案例
专家人才
会员登录
注册会员
[注册须知]
环保协会
当前位置:
首页
>
通知公告
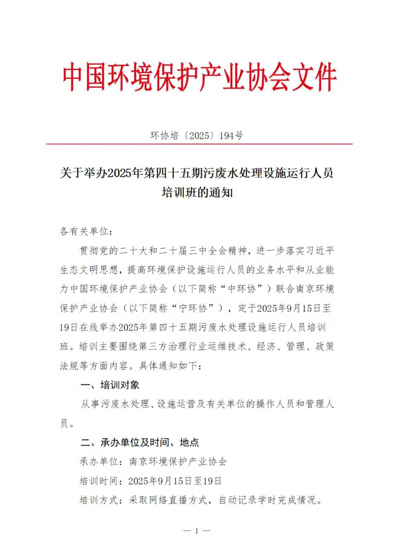
【培训通知】关于举办2025年第四十五期污废水处理设施运行人员培训班的通知
日期:2025-09-10 字号:[
大
中
小
]
[打印本页]
[关闭窗口]
关于协会
【培训通知】关于举办2025年第五十九期...
(25-09-10)
【培训通知】关于举办2025年第四十五期...
(25-09-10)
【培训通知】关于举办2025年第六十期污...
(25-08-27)
【协会通知】关于组织参加2024越南国际...
(24-08-05)
【协会通知】关于组织推荐先进大气污染防治...
(24-07-17)
【协会通知】关于转发《关于开展2023年...
(24-06-18)
【放假通知】关于协会端午节放假通知
(24-06-07)
【培训通知】关于举办2024年第三十八期...
(24-06-07)
【协会通知】关于组团参观 2024 世环...
(24-05-20)
【协会通知】关于推荐2024年生态环境保...
(24-05-16)
南京环境保护产业协会 版权所有 Copyright 2015 All rights reserved
地址:南京市建邺区奥体大街118号紫金西城1栋506室
苏ICP备05039470号-1